35+ Bitcoin Layer2 Project Inventory: Exploring Innovative Projects and Technological Frontiers
introduction
As blockchain technology is changing with each passing day, Bitcoin is not only widely accepted as a digital asset, but its underlying technology is also constantly evolving and innovating. As the Bitcoin ecosystem gradually expands, various Layer 2 solutions have sprung up to improve the scalability, efficiency and security of the Bitcoin network. This article will take a deep dive into several innovative Bitcoin Layer 2 projects. Through a detailed analysis of the technical principles, team backgrounds, financing and development roadmaps of these projects, we will understand how they promote the innovation and development of the Bitcoin ecosystem.

Babylon: Cross-chain staking and Bitcoin economic security
Babylon uses cryptography to leverage Bitcoin (BTC)鈥檚 native staking to provide proof-of-stake (PoS) security for other blockchains. This mechanism not only brings on-chain benefits to BTC, but also attracts widespread attention in the market.
In terms of technical implementation, Babylons staking process relies entirely on cryptography, without the need for a third-party bridge or custodian. BTC pledgers can achieve staking by sending a transaction with two UTXO outputs. The first UTXO is written into a time lock script, and after expiration, the pledger can unlock the BTC with a private key; the second UTXO is transferred to a temporary Bitcoin address, whose public and private key pairs meet the cryptographic standard of Extractable One-Time Signature (EOTS). When the pledger runs a node of the PoS chain and verifies the only valid block, he signs it with the EOTS private key.
If the pledger operates honestly and only signs one valid block at a time, he will receive the PoS chains validator reward; if he attempts to do evil and signs two blocks at the same time, his EOTS private key will be reversed, and anyone can use the private key to transfer the pledged BTC, resulting in confiscation, which encourages the pledger to remain honest. Babylon also provides BTC timestamp services, which is to upload the checkpoint data of any blockchain to BTCs op_return to enhance security.
Babylons pledge is a cross-chain pledge. The pledged Bitcoin is retained in the script on the Bitcoin network. The pledger can designate a validator to earn income on the corresponding PoS chain. By staking BTC, economic security is provided for other PoS chains. BTC can earn income without leaving the main network, opening up a new track for BTC pledge, which will greatly change the way BTC is played.
According to DefiLlama data, the current BTC interest-bearing market size exceeds $10 billion, of which $4 billion is active income, with a yield between 0.01% and 1.25%, which generally needs to be entrusted to a third-party CeFi institution, or bridged or wrapped in BTC. The staking rewards of PoS blockchains usually range from 5% to 20%. Through Babylons staking business, BTC does not need to be entrusted to a third-party institution, and can obtain 50 times the traditional BTC income, which has huge growth potential.
Despite this, most BTC holders are passive holders, 25% of BTC have not been used for more than 5 years, and 67% of BTC have been held for more than 1 year, so it is difficult to convince BTC holders to participate in staking. Babylon is currently staking on the test network and plans to launch the main network test in May-June. It has not yet announced the launch of liquid staking BTC certificate assets.
Babylon was founded in 2022 by Stanford University professors David Tse and Dr. Fisher Yu. Professor Yu is a member of the U.S. Academy of Engineering and is known for his legendary proportional fair scheduling algorithm in the field of wireless communications. On December 7, 2023, Babylon completed a $18 million financing round led by Polychain Capital and Hack VC, with participation from Framework Ventures, Polygon Ventures, OKX Ventures, IOSG Ventures, etc. On February 24, 2024, Binance Labs announced an investment in Babylon.
Chakra : A Bitcoin re-staking protocol powered by ZK
Chakra is a ZK-driven Bitcoin re-staking protocol that aims to build a secure Bitcoin PoS system. By leveraging ZK-STARKs and middleware chains, the Chakra network has established a native modular paradigm for expanding the BTC ecosystem. On April 30, Chakra announced the completion of a new round of strategic financing, with StarkWare, Bixin Ventures, Cogitent Ventures and others participating. The specific amount and valuation information have not yet been disclosed.
Chakra aims to solve liquidity and interoperability challenges and unlock the huge value of Bitcoin. With Chakra, other BTC second-layer solutions can focus on the execution layer without paying too much attention to the settlement of Bitcoin infrastructure.
The Chakra Network empowers BTC ecosystem participants by unlocking liquidity and gaining economic security through a shared settlement layer. BTC Layer 2 projects and DApps will benefit from the robust liquidity network effect in this secure, vibrant and prosperous ecosystem.
Chakra allows Bitcoin holders to stake without transferring their assets out of their wallets by generating UTXOs that contain time locks. Chakra uses STARKs to implement the proof system. Compared with SNARKs, STARKs provide a zero-knowledge proof solution that does not require a trusted setup. Chakra uses STARKs technology to implement zk light clients, which can verify stake information without connecting to the Bitcoin network, ensuring the efficiency and security of zero-knowledge proofs. By introducing CairoVM, Chakra further enhances the scalability and transparency of the system.
nubit_org : A protocol to extend data availability in Bitcoin
Nubit is a protocol for expanding the data availability (DA) scenario for BTC. It organizes a DA chain similar to Celestia by running PoS consensus, and regularly uploads Nubits DA data to the BTC main chain. Nubit does not have smart contract capabilities and requires Rollup to be built based on its DA. Users upload data to Nubit, which enters the soft confirmation state after being confirmed by the PoS consensus. Nubit then uploads the data root to the BTC main chain to complete the final confirmation. Users need to upload data tags in the BTC main chain to query the original data in the Merkle tree of the Nubit full node.
There are currently 100 BTC L2s on the market. If all DAs are uploaded to the BTC block, even if the BTC block is full, the main network can only support about 20 L2s at most. Therefore, there is a huge narrative gap in how to connect with BTC and use its security guarantees. Nubits DA repackaging idea is an interesting solution.
Nubit has conducted the first round of Pre-Alpha Testnet, where users can earn points by linking BTC accounts or running light nodes. The first round of testnet has ended, and the second round of testnet is planned. Nubits angel round financing participants include Bounce Finance and Brc 20 founder Domo, and completed a $3 million Pre-Seed round of financing, with participation from dao 5, OKX Ventures, Primitive Ventures, etc.

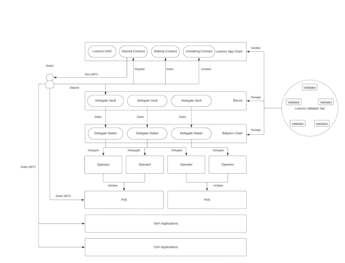
lorenzo : Liquidity staking protocol for BTC
Lorenzo, built on Babylon, is a liquidity staking protocol that provides L2-as-a-service rapid deployment services, aiming to reduce the risk of penalties for stakers and release the liquidity of staked BTC assets. Stakers deposit BTC into Lorenzos multi-signature address, and can obtain an equal amount of stBTC on its chain as a liquidity proof and receive staking income.

The Lorenzo chain itself is protected by Babylon Bitcoin Shared Security and is an EVM-compatible Bitcoin L2. In the future, it will use modularization to help deploy more BTC L2. The Lorenzo chain serves as a direct interoperability chain for these L2 chains. Currently, Lorenzo has announced cooperation with Babylon, BounceBit, etc., and plans to launch a test network based on the Cosmos architecture. Currently, it is cooperating with Babylons fourth test network to conduct liquidity re-staking tests.
According to Rootdata, Lorenzo is invested by Binance, MH Ventures, and NGC Ventures, but the specific details have not been announced. Currently, Lorenzo has announced the launch of the pre-staking Babylon event and the co-hosting of the Bitlayer Mining Gala. Users can stake BTC on the pre-staking Babylon event page to obtain stBTC. All BTC received by Lorenzo will be used by Lorenzo as an agent to participate in Babylon staking as soon as Babylon goes online. However, due to the upper limit of Babylon staking, the actual staking progress may be determined by the possible upper limit of Babylon staking.
bitsmiley_labs : Comprehensive DeFi protocol for the Bitcoin ecosystem
BitSmiley is a comprehensive DeFi protocol for the Bitcoin ecosystem, including over-collateralized stablecoin issuance, decentralized lending, and derivatives. bitUSD is an over-collateralized stablecoin issued by BitSmiley, with a mechanism similar to MakerDAO, and its decentralized lending implementation is similar to Compound. bitUSD can be implemented on both L1 and L2 of BTC, and is issued based on the bitRC-20 standard. It supports functions such as upgrades, minting, and destruction, making it convenient to represent stablecoins on the BTC mainnet. BitSmiley has also developed an AMM bitCow for stablecoins, which is being deployed and tested on multiple BTC L2s.

BitSmiley is invested by OKX Ventures, ABCDE Capital, Forsight Ventures, Waterdrip Capital, Kucoin Ventures, CMS Holdings, ArkStream Capital, etc. BitSmiley issued Ordinals NFT M-bitDisc-Black in the early stage of the project, which received good market feedback. The NFT was also used as a ticket to participate in the test network.
build_on_bob : BTC EVM sidechain architecture
BOB is a BTC EVM sidechain architecture implemented using OP Superchain SDK. It uses wrapped BTC on ETH such as wBTC and tBTC as gas fees. In the future, the security of BTC will be introduced through the new POW merged mining protocol. At present, the BOB test network has been running for several months and has a certain ecology. On May 1, the main network was officially launched. In the first phase, more than 40 projects have been deployed on the chain, with more than 300 million TVL. The second phase of deposit activities is in progress. The accumulated Spice points of deposits correspond to $BOB tokens.

To participate in the pre-staking of BOB, you need to operate on the ETH mainnet. If it is BTC, you need to cross-chain to $tBTC, $wBTC, with a return multiplier of 1.5 times. It also accepts DAI, eDLLR, rETH, USDC, USDT, wstETH, STONE, with a staking reward multiplier of 1.3 times, and accepts ALEX, ETH, eSOV staking, with a reward multiplier of 1 times. BOB has strong resources, cooperated with $MARA, the largest listed mining company in the US stock market, to launch BTC L2, and announced a $10 million investment from Coinbase, which has great potential.
Botanix Labs : EVM-equivalent L2 on Bitcoin
Botanix Labs has built an EVM-equivalent L2 on Bitcoin, which is run by PoS. Users can deposit BTC into a multi-signature address to participate in L2 staking or bridge BTC to L2 to participate in the ecosystem. Its feature is that these BTC assets are protected by the decentralized multi-signature network Spiderchain.
By staking BTC to become a validator node to participate in PoS and the multi-signature network Spiderchain, Botanix uses the Bitcoin block hash value as the source, randomly selects nodes to participate in PoS block generation, and finally engraves the block header into the BTC block when it is confirmed. All L2 assets on BTC are protected by the multi-signature network Spiderchain. Nodes randomly form multi-signature groups to control the BTC in the multi-signature address. The cost of doing evil is high because the BTC they stake can be fined.
On May 7, 24, Botanix Labs announced that it had received US$11.5 million in financing, with participation from Polychain Capital, Placeholder Capital, Valor Equity Partners, and a series of angel investors including Andrew Kang, Fiskantes, Dan Held, The Crypto Dog, Domo (founder of BRC 20), etc.
Botanixs testnet has been running for half a year, and users can participate in the test and receive a series of NFT certificates. Botanix Labs started building L2 on BTC in 2022 and has certain technical strength. The testnet is a good opportunity to participate.
bounce_bit : BTC interest earning and restaking infrastructure
BounceBit is a BTC-based interest-earning and restaking infrastructure that integrates CeFi and DeFi businesses and uses BTC pledge to guarantee blockchain security. BounceBit itself is also a BTC EVM L2, and L2s PoS staking can pledge native tokens BB or BTC assets. The absorbed BTC assets are hosted in centralized custody services supported by Mainnet Digital and Ceffu. The BTC assets deposited by users are turned into bounceBTC on BounceBit, which can be pledged to other validator networks to earn verification income. BounceBit brings triple benefits to users: mainnet BTC asset custody income, on-chain st project income, and restaking rewards.
BounceBit, which is backed by Binance, will offer 8% of its tokens to BNB stakers in the Binance Megadrop.
citrea_xyz : Enhancing ZK Rollup for Bitcoin Blockspace
Citrea is a ZK Rollup with enhanced blockspace capabilities based on Bitcoin (BTC), developed by the Chainway team, focusing on the early implementation of BitVM verification. The Citrea network processes transactions in zkVM and generates zk proofs, which are engraved into BTC blocks, and optimistic verification is implemented on the BTC mainnet through BitVM, ensuring that Citreas settlement and data availability are handled by the Bitcoin mainnet.

Citrea realizes the asset bridge between L2 and BTC mainnet through the trust-minimized bridge Clementine. When a user needs to withdraw BTC from L2, the asset is transferred to the withdrawal contract of L2 and the BTC address is attached. The operator of the bridge first transfers his BTC assets to the user. Every six months, the Clementine bridge conducts an interruption check, and the operator needs to use the original data of the transaction, the SPV withdrawal certificate, and Citreas zk certificate to withdraw the BTC he deserves. If the operator does something malicious, the challenger can initiate a challenge to reveal the original data of the transaction, prevent the operator from withdrawing the BTC in the bridge, and ensure the security of the bridge assets.
Currently, Citrea has completed a $2.7 million seed round of financing led by Galaxy, with participating investors including Delphi Ventures, Eric Wall, Anurag Arjun, BatuX, Igor Barinov and James Parillo.
mintlayer : a Bitcoin sidechain based on PoS
Mintlayer is a Bitcoin sidechain based on Proof of Stake (PoS), which uses a verifiable random function (VRF) to ensure a stable block speed. Mintlayer uses the UTXO structure like BTC, so it can directly enjoy the various advantages of the BTC network. Token issuance on Mintlayer does not require smart contracts, but adds notes through UTXO, similar to BTCs colored coins; it can also use UTXO atomic swaps to create hash time locks and exchange with BTC mainnet assets, which is impossible with EVM and BTC L2 with account structure.
Mintlayer has incubated Atomiq DeFi, a DeFi product based on this chain. Using the characteristics of atomic swaps, it allows direct interaction with the mainnet BTC in Atomiq DeFi. Mintlayers token $ATMQ will be issued at the end of the second quarter.
NervosNetwork : Smart contract platform for PoW and UTXO models
Nervos is a smart contract platform based on proof of work (PoW) and UTXO models. In 2024, it proposed a complete solution for expanding the BTC ecosystem and issued the RGB++ Bitcoin layer 1 asset issuance and expansion protocol. Based on years of accumulation of the UTXO model, Nervos RGB++ and UTXO isomorphic binding solution directly utilizes the native capabilities of BTC, and its security is highly related to the BTC mainnet.
RGB++ issues assets on the BTC mainnet and is bound to Bitcoin UTXO. Users can choose to jump RGB++ assets to the Nervos network for use. The jumped BTC transaction will output a specific UTXO on the mainnet, triggering related shadow transactions in the Nervos network, and the RGB++ asset information will be written into the Nervos UTXO. The unlocking condition is a specific BTC UTXO. Users can enjoy smart contract capabilities, lower fees, and higher performance on Nervos, and can also jump assets back to the BTC mainnet through isomorphic binding.

Based on the above isomorphic binding ideas, Nervos has also released the UTXO Stack application chain architecture, which is similar to Ethereums OP Stack, and is developing its own lightning network. Nervos has the most complete BTC ecosystem expansion solution.
Mezo : BTC L2 based on tBTC
Mezo is a BTC second-layer network built on tBTC. It uses the Cosmos EVM architecture and implements asset transfer from BTC to Mezo L2 through tBTCs multi-signature cross-chain bridge. Mezo introduces the Ponzi economics of HODL Proof, which is similar to BTC stakings ve 33. Users can lock BTC on Mezo to participate in consensus. The longer the lock-up time, the more stake verification weight and rewards they will receive.
Mezos PoS is divided into BTC and native token MEZO. Both can get veMEZO as rewards. The incentives are divided into different incentive pools. 1/3 of the total incentives are obtained by BTC stakers and 2/3 by MEZO stakers. Mezo has completed a $21 million Series A financing, led by Pantera Capital, with participation from Multicoin, Hack VC, Draper Associates, etc. Mezo has launched early deposit activities, which can deposit and withdraw native BTC, wBTC and tBTC. It is expected to launch the mainnet in the second half of 2024.
BVMnetwork : A Rollup-aaS platform that supports unlimited scalability
BVMnetwork is a modular Bitcoin L2 protocol on Bitcoin. Its feature is the batch issuance of L2 related to the BTC ecosystem, and each L2 is optimized for a specific purpose.
BVMnetwork is positioned as Rollup-aaS (Rollup as a Service). Technically, BVMnetwork adopts a model similar to EVM, using Bitcoin as the data layer to achieve transaction-level consensus. By using TxWriter and TxReader, BVMnetwork can embed BVM transactions into Bitcoin transactions and ensure that all BVM nodes maintain a consistent state on the network. TxWriter is responsible for embedding BVM transactions into Bitcoin transactions, similar to the technology of Ordinals. TxReader is responsible for filtering BVM transactions in each new Bitcoin block. BVMnetwork is a multi-layer architecture based on Op-Rollups, including multiple levels such as data availability (DA), smart contract platform, Sequencer, Rollup node, execution engine, settlement and bridging. BVMnetwork provides a fully managed solution, where users can deploy a BVM Chain with just a few clicks and choose the configuration that best suits their application.
The current market cap of $BVM is $143M, the total supply is 100M, and the circulation is 23M. The token TGE was conducted on March 24, 2024, and is currently in the staking phase. Users can stake BVM tokens to mine SHARD (BVMs governance token), and the official website gives an annualized rate of return (APR) of 50%. You can also participate in mining other newly launched BTC L2 tokens.

The BVM team has currently issued multiple BTC L2s. Alpha chain is the first BTC L2 network, naka is the L2 for BTC DeFi business, EternalAI is a BTC L2 with fully on-chain AI, swamps is a BTC L2 that supports SRC-20 DeFi, RuneChain is a BTC L2 focused on Rune transactions, Bittendo is a BTC L2 that supports gamefi, bloom is a BTC L2 that supports BTC staking and re-staking, and the chains being planned also include several new L2s that introduce POW and RWA.
The BVM team iterates quickly, accumulating projects and following hot spots very quickly. Most of the above projects are launched by airdropping to old holders and potential new users, and using old assets to participate in IDO. The BVMnetwork team is composed of some Bitcoin OG members who are active on Twitter. The team participated in the development of BTC L2 Trustless Computer in 2023, but the response was mediocre at the time. Later, Friend.tech on Bitcoin was developed to make a comeback, and it was not until BVM that it succeeded.
BitLayerLabs : BTC L2 project based on BitVM
BitLayerLabs is the first Bitcoin Layer 2 network (L2) based on BitVM, supporting multi-virtual machines and EVM compatibility, and using Op-Rollup technology. On March 27, 2024, it announced the completion of a $5 million seed round of financing, led by Framework Ventures and ABCDE Capital. Other participating institutions include StarkWare, OKX Ventures, Alliance DAO, UTXO Management, etc. On May 19, it received strategic financing from OKX, and the amount was not disclosed.
BitLayerLabs is positioned as Op-Rollup, and its asset bridging method plans to use DLC and BitVM, which allows users to withdraw assets on BTC (escape channel) when there is a problem with the main network. Through BitVM, BitLayerLabs is able to build a Turing-complete computing layer on the Bitcoin stack, using basic building blocks such as hash locks, time locks, and large main root trees to create a system that can handle complex calculations and contracts. BitLayerLabs supports multiple virtual machines, including EVM, CairoVM, SolVM, and MoveVM.
However, the current mainnet uses the PoS + multi-signature bridge method. BitLayer plans to implement a minimal BitVM implementation in Q2 2025 to replace the current bridge solution.
Currently, Bitlayer has released the mainnet V1 and announced the developer incentive plan and early supporter NFT activities. It is currently conducting a mining activity with Lorenzo, Bitsmiley, Avalon, Bitcow, Pell, Enzo, and Bitparty. The activity will last for two weeks until June 10th.
According to the roadmap, Bitlayer will implement Mainnet V2 in September 2024, transform to an equivalent Rollup model, launch Sequencer+DA mode, and protect user asset access based on DLC/BitVM technical protocol. Mainnet V3 will be implemented in June 2025, using BitVM for L1 verification challenges, achieving BTC security equivalence, and implementing BitVM-based OP challenges and BitVM solution DLC-Attestors for asset escape.
Alpen Labs : Modular ZK-Rollup Project
Alpen Labs is committed to developing ZK-Rollup technology. Although less information is disclosed, its team and financing background are quite good. The project is positioned as a modular ZK-Rollup, a native ZK validator, and an optimistic ZK bridge.
Alpen Labs ZK verification technology still follows the idea of BitVM, but has designed a ZK SNARK verifier SNARKnado specifically for Bitcoin. Compared with BitVMs verifier design, it can reduce the number of rounds of interactive verification, thereby improving feasibility. Some of the code has been open sourced.
On April 10, 2024, Alpen Labs announced that it had completed a $10.6 million seed round of financing, with actual financing completed in 2023. Investors include Castle Island Ventures, Robot Ventures, Axiom Capital, etc. CEO and founder Simanta Gautam founded Alpen Labs in 2022, focusing on BTC and zkSNARKs. Gautam graduated from MIT and worked as a research intern at MIT, NASA, Amazon, and other institutions, and founded Synapse. Alpen Labs has not published code on GitHub, and the roadmap has not yet been released.
Anduro : A sidechain system supported by Nasdaq-listed mining company Mara
Anduro is a multi-sidechain platform incubated by Nasdaq-listed mining company Marathon Digital Holdings, which aims to provide sidechain solutions.
Anduro has designed two sidechains: BTC-compatible COORDINATE and ETH-compatible ALYS. COORDINATE is a UTXO chain that supports protocol innovations such as Ordinals, while ALYS targets physical RWA assets.
All Anduro sidechains are merged with Bitcoin and their native asset, Anduro BTC, is pegged to BTC 1: 1. Anduro sidechains maximize the native properties of Bitcoin, including blocks generated using Proof of Work (PoW).
anetaBTC : Wrapped BTC based on Cardano and Ergo
anetaBTC is a Wrapped BTC project based on Cardano and Ergo, aiming to achieve DeFi liquidity of BTC on these two chains. Through smart contract minting and redemption of AnetaBTC, anetaBTC enables BTC holders to participate in various activities in the DeFi ecosystem of Cardano and Ergo, such as lending, trading, and liquidity mining, without giving up their BTC holdings.
anetaBTCs tokens include $cBTC, $NETA, and $cNETA, of which $cBTC is a Wrapped BTC token minted on the Cardano and Ergo networks by anchoring BTC. Currently, $cBTC is still being minted, and the TGE of $cNETA has been completed. $cBTC is the projects Wrapped BTC, and 17.6 have been minted so far. $NETA and $cNETA are the projects tokens with a total supply of 2 billion, issued on Ergo and Cardano respectively. The market value of cNETA is currently 2.53 M, all of which are in circulation, and 70% are publicly allocated.
Currently, the anetaBTC project has launched the V1 version of the mainnet. The V2 version of the testnet is expected to be launched in the second quarter of 2024, the V2 version of the mainnet is planned to be launched in the third quarter of 2024, and the V3 version is planned to be released in 2025.
The project was founded by Austin Regron, who has many years of development experience and is focused on bringing BTC to the Cardano and Ergo ecosystems. Co-founder Willie McClinton is a PhD student at MIT who was involved in the development of the project but has since withdrawn.
BiopDAO : Op Rollup project supporting BRC-20 protocol
BiopDAO is an Op Rollup-based project that focuses on supporting protocols such as BRC-20 and provides the Biop Virtual Machine (BVM) to support smart contracts. The goal of the project is to create an efficient, secure, and scalable Layer 2 solution. The main token of BiopDAO is $Biop, which has a total supply of 21,000,000. Currently, the market value of $Biop is about $500,000, while the FDV is $2.5M. BiopDAO plans to launch three versions of the L2 blockchain: V1, V2, and V3. Version V1 is scheduled to be launched in the first quarter of 2024, version V2 is scheduled to be launched in the second quarter of 2024, and version V3 is scheduled to be launched in the fourth quarter of 2024. Although the code of BiopDAO is open source, the project is currently progressing slowly and the degree of completion is not high.

Bitsat_Official : ZK-Rollup project integrating AI into BTC L2
Bitsat is a full-chain interoperability protocol compatible with EVM and Cosmos, designed to integrate AI into the Bitcoin Layer 2 network (L2).
At the core of Bitsat is HyperLayer, a high-performance, scalable platform for deploying and running distributed AI applications on the Bitcoin network. Technical features include ZK-Connector for efficient data and asset transfer, VM Engine compatible with the Ethereum Virtual Machine (EVM), and an asynchronous high-performance consensus mechanism that provides high performance and scalability.
The project has not yet released any information about Tokenomics. Bitsat鈥檚 roadmap includes a testnet in Q2 2024 and a mainnet V1 in Q4 2024.
Bool_Official : Decentralized, secure Bitcoin validation layer
Bool is a modular Data Availability (DA) layer that uses ZK, MPC, and TEE (Trusted Execution Environment) technologies.
The project aims to provide a decentralized and secure Bitcoin verification layer driven by distributed key management based on MPC. Technical features include the use of Dynamic Hidden Committee (DHC) and Ring Verifiable Random Function (Ring VRF) protocols to protect member identities, and the execution of all key management processes in a trusted execution environment (TEE). In terms of Tokenomics, the total amount of $BOOL is 1 billion, with an initial allocation of 500 M.
The roadmap includes completing the code audit in June 24, launching the mainnet in July, and opening BTC staking in August and beyond. The code is open source , highly completed, and is awaiting audit.

CashuBTC : A BTC project that emphasizes privacy protection
Cashu is a free and open source Chaumian ecash system built specifically for Bitcoin and deeply integrated with the Lightning Network to ensure privacy. It is recognized by the BTC core community. Cashu is positioned to provide an open electronic cash protocol called Cashu NUT , which uses blind signatures to protect user privacy and transactions are peer-to-peer.
Technical features include the Lightning Node operator acting as the users custodian on the Lightning Network and issuing electronic cash to the user. Cashu is an open source protocol that has been supported and applied by multiple systems.
BnzkLabs : BTC L2 project based on ZK-Rollup
BnzkLabs plans to support the ordinal BRC 20 protocol (zkToken), followed by BRC 721 (zkNFT) and other protocols. The progress is not enough and no code has been seen. In terms of Tokenomics, the total supply of $BNZK tokens is 21 million, with 10% for team reserves, 20% for ecosystem rewards, 40% for public and private sales, and 30% for mining rewards. The roadmap includes the testnet in April 24 and the mainnet in September. The current completion is very general and no code has been seen.

Drivechain LayerTwoLabs : Bitcoin sidechain technology
LayerTwo Labs was founded by BTC Drivechain, a merged mining BTC sidechain technology designed as a soft fork upgrade for Bitcoin, proposing a new way for sidechains to interact.
Paul Sztorc, the proposer of Drivechain, is the founder and CEO of LayerTwoLabs. He is a former researcher and statistician at Yale University and a senior Bitcoin practitioner. He elaborated on the concept of Drivechain in BIP 300 and BIP 301.
Drivechain is a BTC sidechain technology that uses a hash rate hosting mechanism and a miner scoring system to achieve large-scale sidechain expansion of Bitcoin without changing the core security and decentralization characteristics of Bitcoin. Its basic mechanism is to create a new Bitcoin address. Any funds sent to this address will be locked. These funds can only be spent if all miners agree. Miners reach consensus through a scoring system. Once a transaction scores high enough, the transaction will be published and funds will be transferred from the sidechain to the main chain.
Drivechain allows the Bitcoin network to experiment with new use cases through sidechains, such as issuing assets, fully private transactions, state blockchain contracts, etc., without sacrificing Bitcoins core security and decentralization. The projects roadmap has already been implemented, and the testnet already has Launchers for Linux, Mac, and Windows. The code is open source , well-completed, and updated frequently.
In December 2022, it raised US$3M in financing, but the details were not disclosed.
EASTBlue_io : Focus on L2 solutions for large-scale applications
EASTBlue is an L2 solution focused on large-scale applications, backed by NEAR, using Rollup technology and multi-virtual machine support.
The project is based on Rollup and aims to introduce a new programmable layer for Bitcoin through the EAST Account Vault Model (AVM) using NEARs chain signature and account aggregation, solving the congestion and expansion problems caused by Ordinals and improving BTCs smart contract capabilities. EASTBlue implements a new cross-chain transaction paradigm by transferring account ownership to smart contracts.
$EAST airdrop starts on March 22, 2024, with priority given to PARAS token holders. Token supply is 1 billion, $EAST is dynamically issued based on ecosystem behavior and performance, with a 5-year lockup period. Most tokens (52%) are allocated for community building and ecosystem onboarding. Staking functionality is coming, but a full roadmap has not yet been found, and no project code has been seen.
Tokenomics distribution rules are as follows:

fedimint : An open source protocol for community hosting and trading Bitcoin
Fedimint is an open source protocol for community custody and trading of Bitcoin, which aims to emphasize privacy protection and reduce dependence on large centralized exchanges. Co-founders include Justin Moon and Obi Nwosu, co-founder of austinbitdevs.com and former CEO of Coinfloor, a British Bitcoin exchange. The project has completed $4.2 million in seed round financing and $17 million in Series A financing, with a total financing of $21.21 million. Fedimint has recently released version v 0.3.0, which has made great progress in automated testing of version compatibility.

GeliosOfficial : Supports Runes standard and EVM-friendly BTC L2
Gelios is a Runes-supported and EVM-friendly Bitcoin L2 designed to facilitate communication between applications and seamless cross-chain interactions. As Bitcoins dApp layer, users can transfer BTC and WBTC to Gelios, thereby unlocking the potential of BTC DeFi. The project has cooperated with Ave.ai, OKX, Bitget, Gate, Unisat, etc. Currently, the two-dimensional card placement game Crimson Heart has been deployed to the Gelios network.
Gelios has an initial supply of 210,000,000 $gOS, an initial market cap of $40 million, and initial liquidity of 100 ETH. $gOS is already live on Alphanet and can be traded with ETH on Uniswap. The roadmap includes airdrops in three phases: testnet (completed), Alphanet (currently ongoing), and mainnet (not yet started).

HacashCom : Bitcoin solutions for multi-layered scaling and state channels
Hacash.com is a project dedicated to solving the problem of Bitcoin scalability. It implements one-way transfer of Bitcoin through Layer 1, deploys state channels on Layer 2 for payment operations, and further proposes the concept of Layer 3 to achieve ecological expansion.
Since the Hacash Layer 1 network was put into operation in 2019, it has adopted the Proof of Work (PoW) consensus mechanism, and has implemented the issuance, distribution and settlement of coins through three PoW currencies: HACD, BTC and HAC, to solve the problem that Bitcoin lacks monetary attributes. Layer 2 is mainly used for large-scale payments, building payment settlement channel chains, and serving as the infrastructure for Layer 3. Layer 3 supports an ecosystem of multi-chain interactions and application construction to support asset issuance, smart contract operation, and on-chain data interaction and cross-chain. The founding team includes Ken You, Trevor Stoll and Leo Yang. The project once raised $60,000 for listing on the Mexc exchange. It is currently in the testnet stage .
Bitcoin can be transferred to Hacash in one direction, maintaining its ownership and native value attributes, and the total supply remains at 21 million pieces, and circulates in Hacash in the smallest Satoshi unit. BTC transfers lead to the creation of HAC, and the issuance of HAC gradually decreases. After 1.05 million BTC transfers, only 1 HAC is generated for every 1 BTC transfer. The total supply of HACD is about 16.77 million, which is generated through mining and HAC bidding. The difficulty of mining gradually increases, and the maximum daily output is 58. It is estimated that it will take 800 years for all HACD, but all HACD may never be produced.


interlayHQ : Bitcoin-backed assets enabling cross-chain interoperability
Interlays flagship product is interBTC, a fully collateralized, one-to-one Bitcoin-backed asset that enables interoperability between multiple blockchain ecosystems while maintaining Bitcoins censorship-resistant nature. Technically, Interlay v2 introduces native DeFi functionality, allowing users to easily access Bitcoin-centric DeFi use cases such as swap, Borrow Lend, Multi-Chain BTC, Stake BTC by creating markets that cater to Bitcoin holders and building deep liquidity in these protocols. Users can mint iBTC 1:1 after locking BTC, use iBTC as collateral for DeFi transactions to earn income, and then redeem BTC. Interlay has been audited by well-known auditing agencies informal systems, quarkslab, nccgroup, and security research labs. The founding team includes Alexei Zamyatin and Dominik Harz, both PhDs from Imperial College London. As of now, Interlay has completed two rounds of financing, with a total financing of US$9.5 million. The most recent round of financing was on December 21, 2021, with a financing amount of US$6.5 million. Investors include IOSG Ventures, DFG, HYPERSPHERE, etc.
libreblockchain : A faster, cheaper Bitcoin L2
Libre is a Bitcoin Layer-2 solution that makes Bitcoin and Ordinals faster, cheaper, and easier to program. Libre.org is the new all-in-one platform for Bitcoin Ordinals, providing search, wallets, trading markets, inscriptions, and more. Libre does not require tokens, has built-in Typescript and other top languages, and uses BTC to join in seconds without KYC. Libre processes 4000+ transactions per second, has zero transaction fees, and has an on-chain AMM. The Libre mainnet went live on July 4, 2022, and released an airdrop of 10 million LIBRE, of which only 277,000 were claimed in the end. Libre also launched a beta version of BRC 20 Dex and a mobile APP to facilitate users to trade inscriptions.
LightecXYZ : Bitcoin Layer 2 Solution Based on ZKP
LightecXYZ aims to build Bitcoins Layer 2 using zero-knowledge proof (ZKP) technology. Its main projects include opZKP and zkBTC. opZKP transfers complex calculations to the off-chain and generates a concise proof. It then introduces new opcodes in the Bitcoin script language to verify the proof of off-chain calculations on the chain. This solution makes up for the limitation of Bitcoins Turing incompleteness, making it possible to deploy various applications on Bitcoin. opZKP is technically complex and has a long development cycle. zkBTC is an application based on opZKP, which implements a ZKP-based cross-chain bridge between Bitcoin and Ethereum. This solution allows users to deposit Bitcoin into a specified address to mint ERC-20 tokens $zkBTC that are one-to-one pegged to Bitcoin. The entire process generates a ZKP proof off-chain, then verifies the proof on the Ethereum smart contract, and mints the corresponding number of $zkBTC tokens after confirming the transaction. When users redeem, they need to destroy the corresponding number of $zkBTC tokens, generate proofs off-chain, and redeem Bitcoin after verification. The Lightec team does not hold the private key of the specified address during the entire process, ensuring security and decentralization.
The Lightec team is actively developing the zkBTC project and is expected to launch the testnet in a few months. At the same time, they are initially building a token economic model to support the further development of the opZKP proposal and promote the construction of the Bitcoin Layer 2 ecosystem.
Liquid_BTC : A fast, secure and confidential Layer 2 solution for Bitcoin
Liquid Network is a Layer 2 solution for Bitcoin, providing fast, secure and confidential settlement and issuance of digital assets, including stablecoins, security tokens and other financial instruments. Liquid Network uses a special Federated Byzantine Agreement (FBA) to compress block generation time to less than 2 minutes. Transaction amounts and address information are protected through confidential transactions technology and zero-knowledge proofs. Liquid Network allows users to conduct fast and private transactions with LBTC (Lightning Bitcoin) as a tradable digital asset. There are currently more than 3,700 LBTC in circulation.
Liquid Network is governed by a distributed alliance of over 65 Bitcoin-centric companies, including Bitbank, BTCBOX, Aquannow, Bitcoin Reserve, Cobo, OpenNode, etc. Bitfinex Securities launches El Salvador鈥檚 first tokenized debt to finance the new Hilton Hotel, and the tokens will be issued on Liquid Network.


Liquid Network was developed by Blockstream, which was founded in 2014 and has products including Liquid and Blockstream Green. The company raised $21 million in seed funding in 2014, with participation from Ethereal Ventures, Khosla Ventures, Reid Hoffman, Blockchain Capital, Ribbit Capital, Mosaic Ventures, Future Perfect Ventures, AME Cloud Ventures, Max Levchin, Nicolas Berggruen, Danny Hillis, Eric Schmidts Innovation Endeavors, and Ray Ozzie. In 2016, it raised $55 million in Series A funding, with participation from Horizons Ventures, AXA Strategic Ventures (AVP), Blockchain Capital, AME Cloud Ventures, Future Perfect Ventures, Khosla Ventures, Mosaic Ventures, Seven Seas Venture Partners, and Batara Eto. In 2021, it raised US$210 million in Series B financing with a valuation of US$3.2 billion, with Baillie Gifford and iFinex participating in the investment.
Ecological projects include wallet AQUA Wallet, DeFi products Bisq, Peach Bitcoin, Boltz, NFT project tokenocean, as well as SideSwap and Debifi.

LumiBit L2 : A BTC Layer 2 Solution with Enhanced Scalability, Privacy, and Decentralization
LumiBit is a BTC Layer 2 solution that leverages ZK-EVM to provide enhanced scalability, privacy, and decentralization. It features a universal circuit design for seamless Ethereum smart contract migration and efficient transaction verification. LumiBit uses Type 2 ZK-EVM, which is highly compatible with EVM and optimizes data structure to improve verification efficiency. The integration of Halo 2 zero-knowledge proof mechanism does not require trusted setup, enhancing security. The introduction of abstract accounts for Omin wallets enables users to use local Bitcoin keys to conduct transactions on the LumiBit chain. The LumiBit testnet is now online.
mercurylayer : Bitcoin L2 focused on privacy and efficiency
Mercury Layer is a Bitcoin L2 that focuses on enhancing privacy and efficiency through state chains, enabling off-chain transfers and settlements of Bitcoin UTXOs. Mercury Layer leverages state chains and blinded joint signature technology to facilitate instant and free transactions without sacrificing custody and security of funds.
Mirror_L2 : A decentralized proof-of-stake Bitcoin Layer 2 solution
Mirror Staking Protocol, formerly known as Mirror L2, is a decentralized proof-of-stake (PoS) BTC Layer 2 solution that is compatible with EVM and smart contracts and uses BTC as GAS. Mirror Staking Protocol uses an overlapping group multi-signature (MSG) algorithm and is managed by hundreds of nodes, balancing BTC staking rate, security, and decentralization. The mBTC generated, which is 1:1 anchored to BTC, is compatible with EVM and has been used in the restaking mechanism.
Mirror has designed a node management solution. Nodes are selected by the community through four rounds of elections, with 100 nodes in the first round and gradually increasing to 300, 600 and 1000. Nodes must pledge at least 1 BTC to the mirror channel and act as decentralized network custodians for 12 months. The election champion will receive a call option reward of 1 million MIRR (Mirrors governance token) with an exercise price of $0.12.
On March 4, 2014, the seed round of financing was conducted, and investors included Conflux, UTXO Management, and IMO Ventures. The amount was not disclosed. In the future, Mirror Staking Protocol plans to build TVL and ecosystem with other BTC L2 projects through the Stake Once, Earn Twice event. In March, it announced the completion of the first round of financing and the opening of the test network. Each redemption will receive 10 points, while minting will not receive points.
Rollux L2 : Bitcoin Layer 2 solution compatible with Ethereum smart contracts
Rollux is developed by the Layer 1 blockchain Syscoin (SYS) and is an Optimistic Rollup equivalent to EVM. It plans to switch to a ZK-based Rollup in the future. Rollux supports near-instant transactions and contract deployment, secured by the Bitcoin network. The Syscoin blockchain is a two-layer blockchain based on PoW consensus, with the Syscoin blockchain at its core and NEVM providing smart contract functionality.
Syscoin was founded in April 2014 and developed by the Layer 1 blockchain Syscoin (SYS). Syscoin announced in June 2022 that it had received a $20 million ecological development fund. Syscoin has been listed on Binance and its current FDV is $170 million.
SovrynBTC : A decentralized trading and lending platform based on Bitcoin
Developed on Rootstock (RSK), Sovryn is a decentralized trading and lending platform based on Bitcoin that provides a full range of DeFi services including stablecoins, AMMs, lending pools, and margin trading.
Edan Yago, founder of Sovryn, graduated from Tel Aviv University and is the founder of CementDAO and Sovryn. John Light, head of product, was the head of governance at Aragon One. The project has gone through four rounds of financing: $2.1 million in seed round financing in 2020, with participation from Greenfield, Collider Ventures, and Monday Capital; $12.5 million in financing in January and March 2021; $9 million in financing in April 2021, with participation from Anthony Pompliano, Cadenza Ventures, Gate Ventures, AscendEX, Blockware, and Consolidated Trading; $5.4 million in financing in October 2022, with participation from General Catalyst, Collider Ventures, Bering Waters, Bollinger Investment Group, and Balaji Srinivasan.


u_protocol : Full-chain decentralized synthesis of BTC
U Protocol is a native full-chain decentralized synthetic BTC, compatible with EVM, with main products including uBTC and U Bitcoin Thunder Network. uBTC is a decentralized Bitcoin for Layer 2, supported by Lidos Wrapped Staked Ether and BTC.b. u_protocol is denominated in BTC, and the redemption mechanism enhances the user experience by charging a one-time redemption fee to prevent frequent redemptions. The system sets a price cap of 1.10 BTC, and when the uBTC:BTC exchange rate exceeds this level, borrowers can make instant profits by maximizing their borrowing and selling uBTC.
ZKBaseOfficial : Infrastructure protocol based on ZK technology
Based on zero-knowledge proof (ZK) technology, ZKBase provides expansion solutions for mainstream blockchains such as Ethereum and Bitcoin, and provides a series of services including decentralized exchanges, cross-chain bridges, second-layer payments, NFT markets, and second-layer domain names. ZKBase will release AMM ZKSwap that supports BRC 20 assets to improve market liquidity and capital efficiency. Compared with other protocols, ZKBase technology focuses on privacy and fast transaction processing, while providing a safer way, which is comparable to the security of the BTC network. Chief Strategy Officer Antonio Saaranen served as CSO of the Qtum Foundation. Marketing and Public Relations Director Hailan Jia served as Senior Public Relations Manager of Huobi Global Station. In 2020, the angel round of financing was US$1.7 million, with a valuation of US$25 million. Investors include Bixin Ventures, SNZ Holding, FBG Capital, etc.
Conclusion
The number of Bitcoin Layer 2 projects is growing rapidly, and there are currently nearly 100 of them, which can be generally divided into four categories.
The first category is the EVM sidechain, which is the largest number of projects. Most of them use rollup modularization to deploy EVM chains, use PoS consensus, have a low threshold for entrepreneurship, and require strong capital operation capabilities to start effectively. Some of these projects try to introduce more of the latest modular solutions such as ZK.
The second type of projects continued the design ideas of BitVM and innovated in the verification methods, which introduced BTC security to a certain extent. However, these projects all chose to launch an EVM + PoS mainnet to develop the ecosystem. In essence, they are no different from the first type of EVM sidechains. There are certain narrative expectations and they can often obtain some high-value financing. This is also the track where VCs concentrate their investment.
The third category of projects focuses on BTC deposit pledge, using BTC as a pledged asset in PoS, and introducing a BTC re-pledge concept similar to eigenlayer, trying to attract more BTC savings. The leading project Babylon has made cryptographic innovations in BTC pledge methods, and other projects have mostly innovated at the business level, such as introducing BTC pledge into CeFi to create more revenue. We believe that BTC re-pledge will be the mainstream of the future ecosystem. Before the realization of BitVM, the pledge security it provides will solve the BTC narrative problem of the above-mentioned BTC EVM side chain.
The fourth category of projects has conducted more explorations on BTC native, such as further developing the UTXO model and trying to create new sidechain asset binding solutions based on UTXO, such as Nervos. The exploration of BTC native also includes the continued exploration of joint mining sidechains. There are also a few projects that try to promote BTC upgrades to introduce more script operators to expand the BTC ecosystem, which is currently the most degen line.
The BTC ecosystem is in a rapid development stage, and various innovative projects continue to emerge to solve the challenges of the Bitcoin network in terms of scalability, security, and efficiency. From Babylons cross-chain staking to Nubits extended data availability, from Lorenzos liquidity staking protocol to BitSmileys comprehensive DeFi protocol, these projects jointly promote the diversified development of the Bitcoin ecosystem through different technical paths and business models. By continuously paying attention to and participating in these cutting-edge projects, the community and developers will be able to better grasp the future development trends of blockchain technology and jointly build a more efficient, secure, and diversified blockchain ecosystem.
This article is sourced from the internet: 35+ Bitcoin Layer2 Project Inventory: Exploring Innovative Projects and Technological Frontiers
Related: Promoting data capitalization: INTO reconstructs the big data value ecosystem
For a long time, in the algorithm black box of Internet giants and in the data islands of centralized platforms, every click and every browse we make has become a tool for giant companies to realize their profits. However, users who create data value find it difficult to share the data dividend. This unequal data production relationship has become a problem in the digital age. Web3 uses encryption technology to reconstruct the trust foundation of the digital world and promotes the redistribution of digital power through decentralization. In the Web3 world, data is a new type of means of production, and its ownership should belong to the users who generate the data. Everyone should have full control over their digital identity and data footprint, and be able to obtain reasonable…








“If you’ve lost money fraudulently to any company, broker, or account manager and want to retrieve it, contact www.Bsbforensic.com They helped me recover my funds!”