Hadiah Gonka: Panduan Lengkap untuk Menjadi Penambang AI Terbaik
Kata pengantar
1. Overview of the Reward Mechanism
Gonka’s reward mechanism is designed based on three core principles:
1) Value creation: Rewarding miners who provide actual computing services for AI training and inference
2) Long-term incentives: Encourage miners to participate in network construction in the long term through vesting mechanisms
3) Fair distribution: rewards are distributed based on computational contribution and quality score
Reward flow in the system architecture:
2. Reward classification system
Gonka’s reward mechanism is divided into three main categories, each with different sources and distribution logic:
2.1 Reward Classification Table

2.2 Work Coins — Direct Income Mechanism
Work Coins are the most direct source of income for miners, coming from AI inference and training fees paid by users.
Profit calculation formula:
Miner Work Coins = Total Task Fee × (Miner Computing Contribution / Total Computing Resources) × Quality Score
Features:
1) Get it immediately, no need to wait
2) Directly related to actual workload
3) Driven by market demand and having practical value
The task fee at the current stage is zero, and this part of the income has not been activated.
2.3 Reward Coins — Network Growth Incentives
Reward Coins are generated by minting new tokens to incentivize the long-term development of the network.
Allocation mechanism:
Miner Reward Coins = Total Reward Pool × (Miner PoC Weight / Network Total PoC Weight)
Casting rules:
1) Regularly minted by epoch
2) The minting amount is dynamically adjusted based on network activity
3) Related to the network TVL (total locked value)
2.4 Top Miner Rewards——Rewards for Outstanding Performance
Top Miner Rewards is an elite reward mechanism within the Gonka network that provides additional incentives for outstanding miners. This mechanism aims to identify and reward top miners who provide high-quality services to the network, maintain stable operations, and demonstrate outstanding technical capabilities.
3. PoC weight calculation mechanism
PoC (Proof of Computation) weight is the core indicator of Gonka reward distribution, reflecting the miner’s computing contribution.
3.1 Sprint Competition Mechanism
Gonka uses the Sprint mechanism to conduct regular computing competitions. During each Sprint cycle, miners need to complete specified AI computing tasks.
3.2 PoC Weight Calculation Formula
Phase 1: Final Weight = EpochGroup.ValidationWeights[participant]
Phase 2: Final Weight = EpochGroup.ValidationWeights[participant] × Utilization Bonus × Coverage Bonus
Phase 1: Basic Bitcoin-style rewards (implemented immediately), the basic PoC weight of all participants is added up (the number of valid nonces submitted), and each participant will receive a share of the fixed period reward, which is equal to their percentage of the total network weight.
Example: If Participant A’s PoC weight is 100, and the PoC weight of the entire network is 1,000, Participant A will receive 10% of the epoch rewards (100/1,000 = 0.1).
Phase 2: The basic PoC weight distribution will be enhanced with additional reward mechanisms:
1) Utilization Rewards: MLNodes that serve high-demand models will receive a reward multiplier
2) Model coverage incentives: Participants who support all governance models will receive additional rewards
3.3 Utilization Reward Calculation
In the second phase, the system will apply utilization rewards at the MLNode level. Each MLNode bonus is calculated as:
3.4 Model Diversity Reward
In the second phase, participants who support all governance models will receive additional reward multipliers.
1) Participants must allocate at least one MLNode for each governance model
2) MLNodes must be runnable and able to process inference requests
3) Use the model distribution system to verify coverage during epoch formation
Coverage Bonus Calculation:
Benefits of model coverage incentives:
1) Prevent centralization around popular models only
2) Securing network capacity for specialized/emerging vehicle models
3) Create economic incentives for comprehensive model support
4) Improve overall network resilience and diversity
4. Reward attribution mechanism
In order to encourage miners to participate in network construction in the long term, Gonka implements a vesting mechanism.
4.1 Vesting Period Settings

4.2 Reward Release Timeline
180 Epochs Release Schedule (Mainnet)
Assuming each epoch is about 1 day:
4.3 Advantages of the vesting mechanism
To miners:
1) Ensure long-term income stability
2) Reduce the risk of short-term speculation
3) Enhance the sense of commitment to network participation
For the network:
1) Improve miner loyalty
2) Enhance network stability
3) Reduce token market volatility
5. Rewards gradually halved
Gonka uses a gradual halving mechanism to control token inflation and incentivize early adopters. This mechanism periodically reduces the amount of rewards issued, ensuring a manageable token supply and the long-term sustainability of the network. The halving mechanism applies to newly minted Reward Coins, following a Bitcoin-like economic model but incorporating the characteristics of an AI computing network.
5.1 Core Parameters of the Halving Mechanism

5.2 Halving Formula
Using the exponential decay formula:
Current reward = initial reward × exp(decay rate × elapsed epochs)
Specific formula:
reward(epoch) = 285,000 × exp(-0.000475 × epoch)
5.3 Halving Schedule

5.4 Annual Halving Schedule

5.5 Major Milestone Timeline

5.6 Inflation Control Effect

6. Top Miner Reward Mechanism
The Gonka network implements a Top Miner Rewards mechanism designed to incentivize the best participants in the network, ensuring high-quality AI computing services and network stability. This mechanism provides additional token rewards to top-ranked miners by evaluating multiple metrics, including computing performance, network contribution, long-term participation, and reputation scores.
6.1 Core Elements of the Top Miner Mechanism

6.2 Top Miner Level System

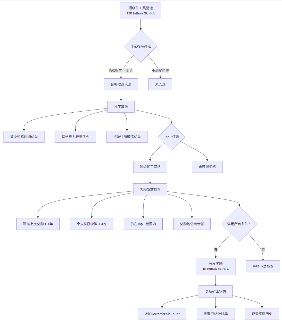
6.3 Qualification Criteria
Gonka’s top miners are selected based on the following criteria:

6.4 Reward Distribution Flowchart
Sorting priority explanation:
a) First Qualification Time: Reward “early bird” and the miners who meet the criteria first will have the highest priority
b) Initial computing power weight: When both standards are met, the stronger the computing power, the higher the priority.
c) Initial registration order: As the final tiebreaker, the earlier you register, the higher your priority
7. Comparison with Bitcoin
refer to:
- https://github.com/gonka-ai/gonka/blob/main/docs/gonka_poc.md
- https://github.com/gonka-ai/gonka/blob/main/docs/tokenomics.md
- https://github.com/gonka-ai/gonka/tree/main/proposals/tokenomics-v2
- https://github.com/gonka-ai/gonka/blob/main/inference-chain/x/inference/keeper/msg_server_claim_rewards.go
- https://github.com/gonka-ai/gonka/blob/main/inference-chain/x/inference/types/params.go
About Gonka.ai
Gonka is a decentralized network designed to provide efficient AI computing power. Its design goal is to maximize the use of global GPU computing power to complete meaningful AI workloads. By eliminating centralized gatekeepers, Gonka provides developers and researchers with permissionless access to computing resources while rewarding all participants with its native GNK token.
Gonka was incubated by US AI developer Product Science Inc. Founded by the Libermans siblings, Web 2 industry veterans and former core product directors at Snap Inc., the company successfully raised $18 million in 2023 from investors including OpenAI investor Coatue Management, Solana investor Slow Ventures, K5, Insight, and Benchmark Partners. Early contributors to the project include well-known leaders in the Web 2-Web 3 space, such as 6 Blocks, Hard Yaka, Gcore, and Bitfury.
Official Website | Bahasa Indonesia: Github | X | Perselisihan | Whitepaper | Model Ekonomi | User Manual
Artikel ini bersumber dari internet: Gonka Rewards: A Complete Guide to Becoming a Top AI MinerRecommended Articles
Related: From Algorithmic Stablecoin to Interest-Bearing Asset: USDD’s Upgrade Path
From algorithmic stablecoins to over-collateralization USDD (Decentralized USD) is a decentralized stablecoin originally created on the TRON blockchain and issued by the TRON DAO Reserve. Its design aims to achieve a 1:1 value peg with the US dollar through a combination of algorithms and collateral mechanisms, providing users with a reliable digital dollar alternative. Unlike stablecoins issued by centralized institutions like USDT and USDC, USDD initially employed an algorithmic stabilization mechanism. When the market price deviates from the $1 peg, the system automatically triggers an arbitrage mechanism, restoring price equilibrium through market forces. While this design concept is advanced, it faces challenges in extreme market conditions, prompting USDD to evolve towards a more robust model. In early 2025, USDD embarked on a new journey with the official launch of USDD…








帮你拿