The identity of the 50x Hyperliquid whale was revealed. It turned out to be the fraudster who made the headlines in Brit
Original author: ZachXBT, Chain Detective
Original translation: DeepSeek
संपादक का नोट: The article reveals the identity of a mysterious Hyperliquid whale associated with illegal activities, who made approximately $20 million between January and March 2025 through highly leveraged positions. The investigation found that this person used casino game loopholes and phishing attacks to obtain funds and made highly leveraged trades on Hyperliquid and GMX through multiple wallets. Eventually, the whale was traced to William Parker (formerly known as Alistair Packover), an ex-convict with multiple fraud and gambling criminal records. Currently, the funds are mainly stored in an Ethereum address.
मूल सामग्री निम्नलिखित है (पढ़ने और समझने में आसानी के लिए मूल सामग्री को पुनर्गठित किया गया है):
An investigation has revealed the identity of a mysterious Hyperliquid whale linked to illegal activity that made around $20 million in profits over the past few weeks through highly leveraged positions.

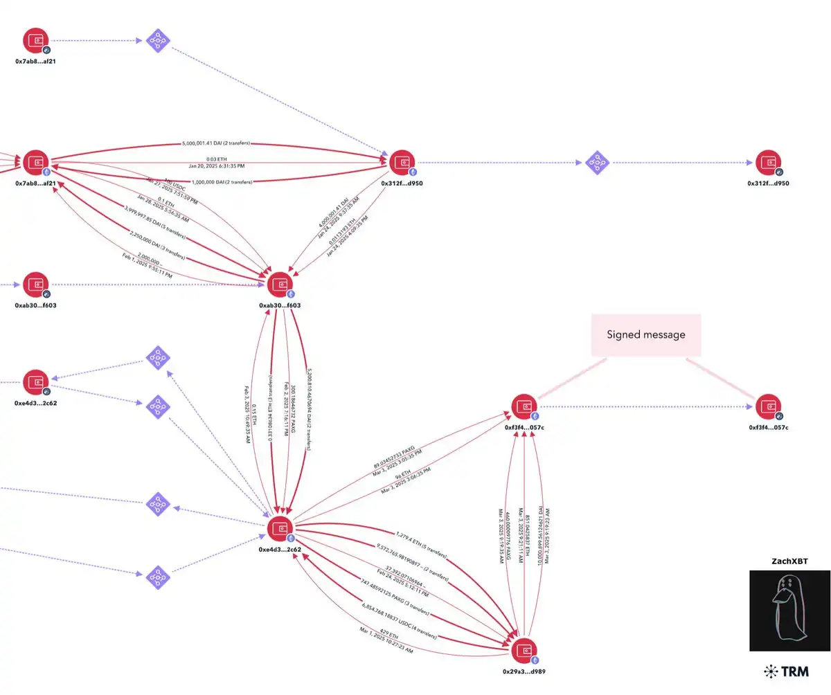
A trader opened multiple highly leveraged positions on Hyperliquid and GMX between January and March 2025.
They attracted widespread attention this month with two on-chain transactions:
-
Before Trump announced his क्रिप्टोcurrency reserves, 0x e 4 d3 opened a large number of ETH and BTC long positions with 50x leverage (profit of $10 million).
-
0x f 3 F 4 opened a large BTC short position with 40x leverage (profit of $9 million).

I investigated further and identified the main counterparty of 0xf3f:
0x7ab8c59db7b959bb8c3481d5b9836dfbc939af21
0x312f8282f68e17e33b8edde9b52909a77c75d950
0xab3067c58811ade7aa17b58808db3b4c2e86f603
0xe4d31c2541a9ce596419879b1a46ffc7cd202c62
These addresses are associated with Roobet, Binance, Gamdom, ChangeNOW, Shuffle, Alphapo, BC Game, and Metawin accounts.

0xf3f signed a message for the X account @qwatio and claimed that they made $20 million on GMX and HL.
This means that he must control relevant wallets in this cluster for the $20 million figure to be accurate.
I responded to him yesterday on X, but the post was subsequently deleted.

Analysis of the X account used by 0xf3f suggests that the account was likely purchased at some point in time (recently changed name, inactive for many years, older account).
I saw that they followed @CryptxxCatalyst, an account that posted links to multiple phishing sites and responded to people trying to scam them.

I reached out to @realScamSniffer who track these phishing sites regularly.
In January 2025, a public address of the Hyperliquid whale was set as the payment address for the projection[.]fi phishing website.
0x7ab8c59db7b959bb8c3481d5b9836dfbc939af21
0x7ab also received $17,100 directly from another phishing victim in January 2025, before his wallet was tracked this month.
Since 0x7ab was the first EVM address used by 0xf3f, I traced the funds to withdrawals from four casinos on Solana.
83Dumvk6pTUYjbGrC1fizBziRzDqcyNx73ieJcVbp56b
I contacted one of the casinos and they clarified that the funding came from an input validation vulnerability in the casino game.
They provided a now-deleted TG account: 7713976571, with which they had negotiated with the exploiter.

I found posts from this account in the TG group through open source intelligence (OSINT).
I found three help-seeking posts from the same TG ID in the GMX group.
To verify that this was the same person, I noticed that the posts were timed to coincide with the on-chain transaction of 0x e 4 d3.

I tracked down a recent payment from 0xe4d3 to an unnamed individual who confirmed they were paid by HL Trader.
They provided a UK phone number for communicating with them.
Public records show the number is likely associated with the name William Parker.

Who is William Parker?
Last year, WP was arrested and sentenced in Finland for stealing about $1 million from two casinos in 2023.
Prior to this, WP was known as Alistair Packover (William Peckover), but later changed his name.
In the early 2010s, AP made several headlines in the UK for allegations of fraud related to hacking and gambling (the age in the article is consistent with current information). 
It is clear that WP/AP has not learned his lesson after serving time for fraud and will likely continue gambling.
Currently, funds are mainly stored at the following addresses:
0x51d99A4022a55CAd07a3c958F0600d8bb0B39921
Here鈥檚 a quick summary:
In January 2025, a serial criminal gambled away six-figure sums into $20 million through high-leverage on-chain transactions after exploiting a casino game vulnerability and phishing victims.
This article is sourced from the internet: The identity of the 50x Hyperliquid whale was revealed. It turned out to be the fraudster who made the headlines in British news?
Related: Standard Chartered Bank predicts Bitcoin may reach $500,000 in 2028
Original author: BitpushNews Mary Liu The crypto market fell slightly on Wednesday, giving up some of yesterdays gains. According to Bitpush data, Bitcoin is currently consolidating around $96,500, down 1.6% in the past 24 hours. Ethereum rose 2% to $2,790. Meanwhile, XRP fell 7% to $2.4 and Solana (SOL) fell 6% to $196. The total market value of cryptocurrencies fell 1.8% in the past 24 hours to $3.17 trillion. Trump tariff deal keeps markets volatile The market retreat comes amid ongoing uncertainty over U.S. economic policy and regulatory changes. While Trumps suspension of tariffs on Canada and Mexico has provided some temporary relief, investors remain cautious about heightened volatility, inflationary pressures and upcoming legislative developments. Antonio Di Giacomo, senior market analyst at XS.com, said: The market outlook has taken a…








I was scammed on Coinyee in a Bitcoin investment totaling over $500k. However, I was able to recover my funds with the help of www.BsbForensic.com They are one of the rare and trustworthy services out there.